优尔(北京)医疗器械服务有限公司
专注于医疗器械行业培训和会展服务

成就客户,完善自我

精益求精,务实创新,合作共赢

近年高风险医械生产企业微生物检验不合格项解析

分享到:
点击次数:512 更新时间:2020年08月19日17:12:56 打印此页 关闭
作者:唐剑/姚鹏

对于有微生物检验要求的医疗器械生产企业,尤其是高风险医疗器械(包括无菌医疗器械、植入性医疗器械)生产企业而言,微生物学检验是其产品质量标准判断中的重要指标。
 
开展医疗器械GMP检查,有助于及时发现医疗器械生产过程中的合规性问题,降低后续风险。借鉴药品GMP的成功经验,医疗器械GMP在无菌室、微生物限度实验室、阳性对照室的设置和布局要求,检验标准方面大量引用了药品GMP的指导理念。
 
本文拟通过分析近年来在高风险医疗器械生产企业GMP现场检查中发现的与微生物检验相关的问题,归纳出常见的不符合项、企业微生物检验要点、监管要点,为基层监管人员专业检查能力的提升及不符合项判定标准的统一提供借鉴,并为生产企业开展自查自纠、改进质量管理体系提供参考。

 

企业微生物检验实验室组成及功能

 

对高风险医疗器械生产企业来说,需进行微生物检验的情况包括以下四种:厂房或检验室有洁净度要求;生产工艺中使用纯化水或注射用水;在非无菌产品出厂前对其初始污染菌控制水平有要求;无菌产品出厂前需进行无菌检验。
生产企业应根据不同检查对象,选择适宜且符合标准的检测方法及相应判定指标。
典型的微生物检验实验室由无菌室、微生物限度室及阳性对照室三部分组成,三部分各有分工。
 

无菌室

 

无菌室是用来检验无菌医疗器械及其原料、辅料是否无菌的场所。检验供试品是否被细菌和真菌污染,须在环境洁净度万级以下、局部洁净度百级的单向层流空气区域内或隔离系统中进行,检验全过程须严格遵循无菌操作要求,防止微生物污染。

 

微生物限度室

 

微生物限度室被用于终端灭菌医疗器械灭菌前的初始污染菌、产品初包装的初始污染菌、洁净区环境和工艺用水的微生物检测,以及无菌过滤器的验证、环境及设备消毒效果的验证、灭菌效果的验证等。

 

阳性对照室

 

阳性对照室被用于无菌试验所需的阳性对照菌种及菌悬液的制备,培养基的适用性检查,以及方法适用性试验所需的标准菌悬液的制备。阳性对照室中的操作多为有菌操作,对操作人员及操作环境造成污染的可能性大。因此,阳性对照室必须具有独立的空调系统,且应达到环境洁净度万级以下、局部洁净度百级的要求,室内空气经空气过滤装置处理后直接排向室外。

 

微生物检验中的常见不符合项

 

笔者通过汇总2015~2018年自身参与及各地药监部门公开的对60余家高风险医疗器械生产企业的GMP检查结果,调取其中与微生物检验有关的不符合项,并依据国家药品监督管理部门发布的指导原则及部分法规标准,对不符合项按特征类型进行归类,总结出人员、洁净区压差、文件记录、设施设备、计量校验、初始污染菌控制、法规标准符合性及物料标识8个方面的共性缺陷项类型。

 

人员方面

 

  • 相关质检人员未定期接受卫生和微生物学基础知识、洁净作业相关培训。

  • 新入职的检验员在未接受与其岗位要求相适应培训的情况下即上岗。

  • 培训记录表中缺少培训具体内容和考核评价方法。

  • 检验室高压蒸汽灭菌器操作人员无操作资格证书和相关培训记录。

  • 专职检验员不具备所从事的微生物检验的专业知识背景,在接受现场提问时无法完整回答微生物检验项目相关规定的内容。

  • 相关人员未定期接受体检,或健康证已过期。

 

洁净区压差方面

 

  • 在微生物限度室、阳性对照室与更衣室之间,更衣室与更鞋室之间,更鞋室与外界非洁净区之间无指示压差的装置。

  • 阳性对照室与缓冲走廊之间的压差显示为正压。

  • 无菌室与室外大气的静压差小于10帕。

  • 压差表损坏,开关门无反应。

 

文件记录方面

 

  • 未建立设备操作规程,操作规程未受控,现场存有已作废文件。

  • 未建立设备维护保养制度或规程,无相关维护保养记录。

  • 记录签名不全,相关记录上无手写签名。

  • 检验记录造假。

  • 记录中信息缺失,无法满足可追溯要求。

  • 未提供原始检验记录。

  • 记录中所描述的过程参数与文件规定不一致。

  • 未制定对菌种传代、使用和保存的管理规定,未见菌种的传代、使用和销毁记录。

  • 微生物检验用培养基无验收标准及验收记录。

  • 未进行清场,未能提供清场记录。

 

设施设备方面

 

  • 设施不足,如,未设置阳性对照室。

  • 设备不足,如,微生物限度室中未设置对纯化水进行微生物限度检测用的薄膜过滤设备。

  • 未在洁净区开展微生物检验。

  • 检验设备未设置在检验场所内。

  • 检验场所环境条件不符合要求。

  • 空气净化系统安装位置不合理,不便于开展日常监测及维护保养。

 

计量校验方面

 

  • 未对检验设备实施校准或检定。

  • 校准或检定证书不在有效期内。

  • 初始污染菌控制方面

  • 未根据产品质量要求对产品的初始污染菌控制进行规定。

  • 未根据控制文件要求对产品的初始污染菌进行检测。

  • 未对初始污染菌检测记录进行汇总和趋势分析。

  • 未对初包装材料的初始污染菌检验作出规定并提供检测记录。

 

法规标准符合性方面

 

检测依据显示为《中国药典》2010版,而非现行、有效的《中国药典》2015版。

文件规定中引用的标准与实际操作时遵循的标准不一致。

 

物料标识方面

 

未对暂存物料的冰箱进行有效的物料标识管理,无法识别部分物料的名称、配制状态、检验状态;未对阳性菌种标明传代次数。

检验用试剂的信息标识不全,如,未对理化实验室中的部分化学试剂标识其品名、浓度、配制时间等。

 

经过进一步统计可发现,微生物检验方面的常见共性缺陷项共36个。其中,文件记录、人员、设施设备方面的共性缺陷在所有缺陷项中占比最高,分别约占27.8%、16.7%、16.7%。8个缺陷项类型的数量及所占比例情况按由高到低排列如表1所示。

 

 

通过以上分析可看出,微生物检验的常见共性缺陷项分布较广,涵盖人员、设备、物料、法规等各方面。这也反映出,大部分生产企业中的相关从业人员对近年来发布的相关配套指导原则、指南及行业标准,在理解和实施上存在不足,与应达到的标准相比存在较大差距。

 

医疗器械生产企业(尤其是无菌医疗器械、植入性医疗器械生产企业)对如何按法规标准规定、合规地开展微生物检验,了解有待深入,在微生物检验实验室设计、检验人员培训、检验记录的准备等方面存在不足,有必要接受相关专项培训并进行整改。

 

微生物检验现场检查要点

 

监管人员在进行现场检查时应熟知每种检验的具体要求,重点检查培养基种类,主要检验仪器,试剂的配制,以及对照试验、培养基适用性等。

 

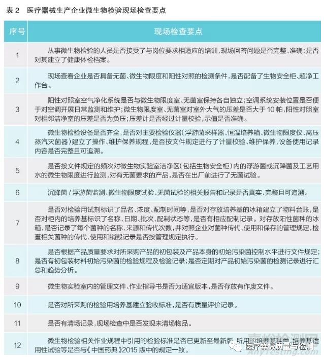
笔者针对上述常见共性缺陷项,结合自身在医疗器械行业中的从业及监管经验,就医疗器械GMP现场检查中的微生物检验归纳出12条检查要点(见表2),力求较全面地涵盖现场检查中监管人员应重点关注的内容,并为企业开展自查自纠提供切入点。

 

来源:网络

转发仅为学习参考,优尔大讲堂不对其法规符合性负责,版权归属原作者。若涉嫌侵权,请联系010-52427717。


近期培训(请点击链接查看具体内容)




8月28-29日苏州医疗器械临床前研究及临床试验专题培训班复制网址查看链接:http://www.youermc.com/newsdetail_2468136.html)

9月11-12日北京全国医疗器械注册人制度新策解读与实施专题培训班(点击查看)

9月15-16日苏州无菌医疗器械灭菌控制与过程确认技术培训(点击查看)

9月24-25日线ISO13485: 2016(YY/T0287)内审员线上培训班(点击查看)


如需更多培训计划或内训请联系:010-52427717


微信扫一扫

关注我们

上一条:价格公布:国产新冠疫苗来了 下一条:新冠病毒出现变种!传播速度快10倍